·
学校首页
首页
部门简介
参政议政
民主党派
党外知识分子
民族宗教
侨务工作
统战理论
当前位置:
首页
统战理论
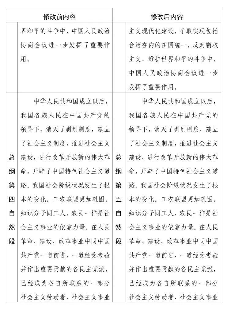
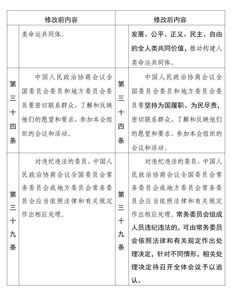
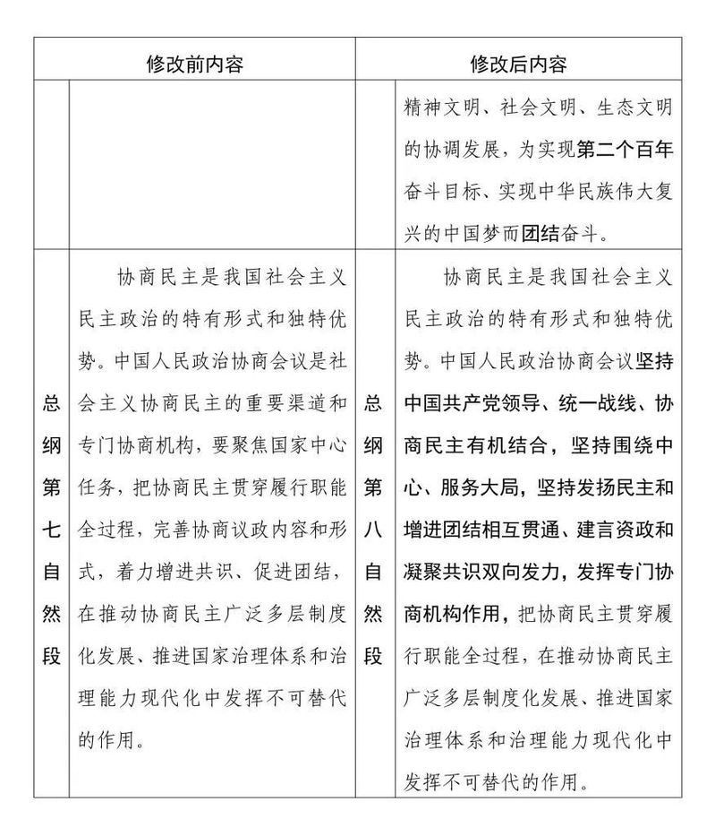
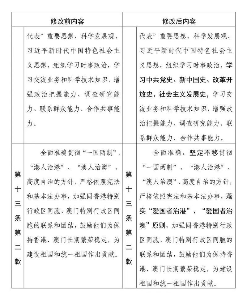
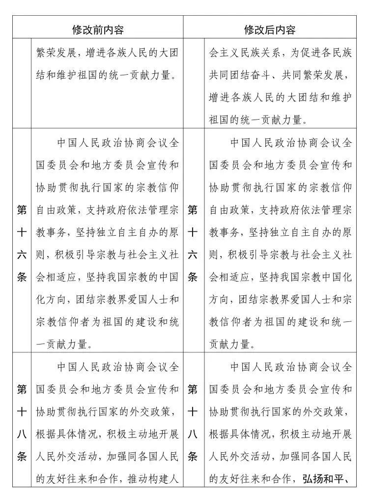
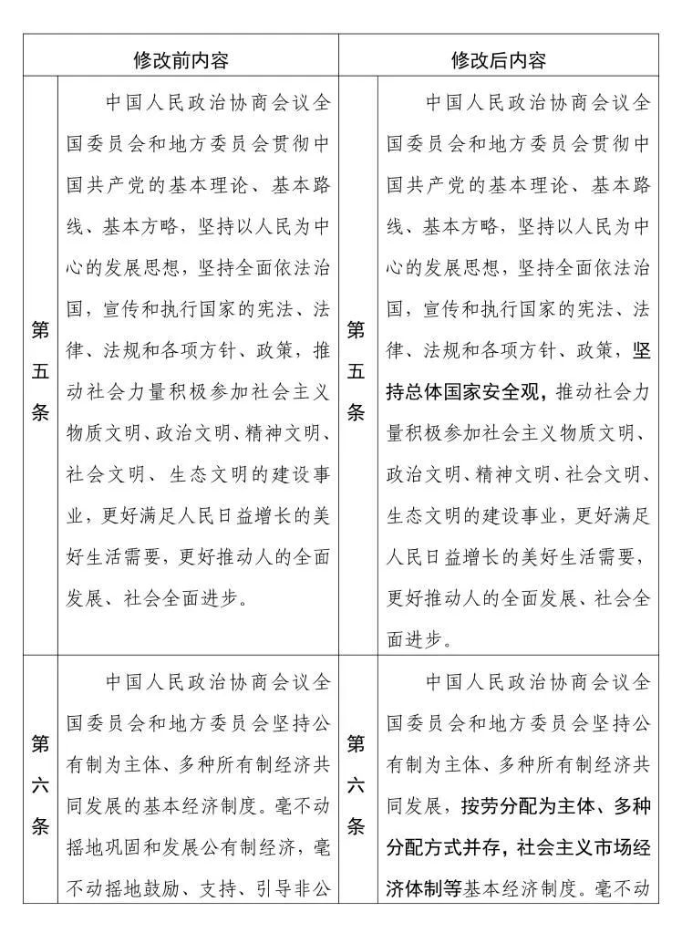
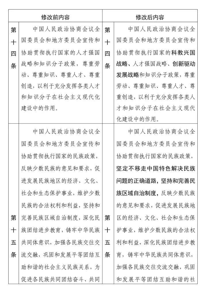
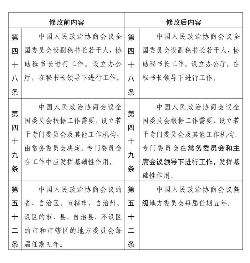
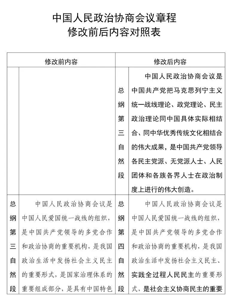
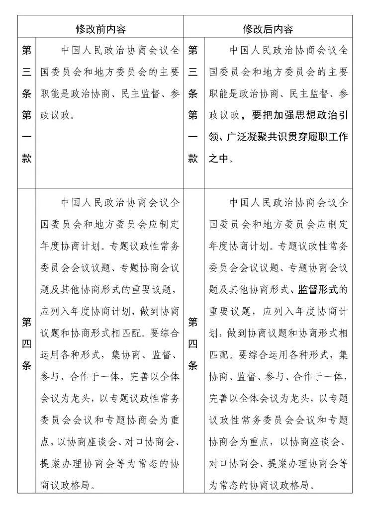
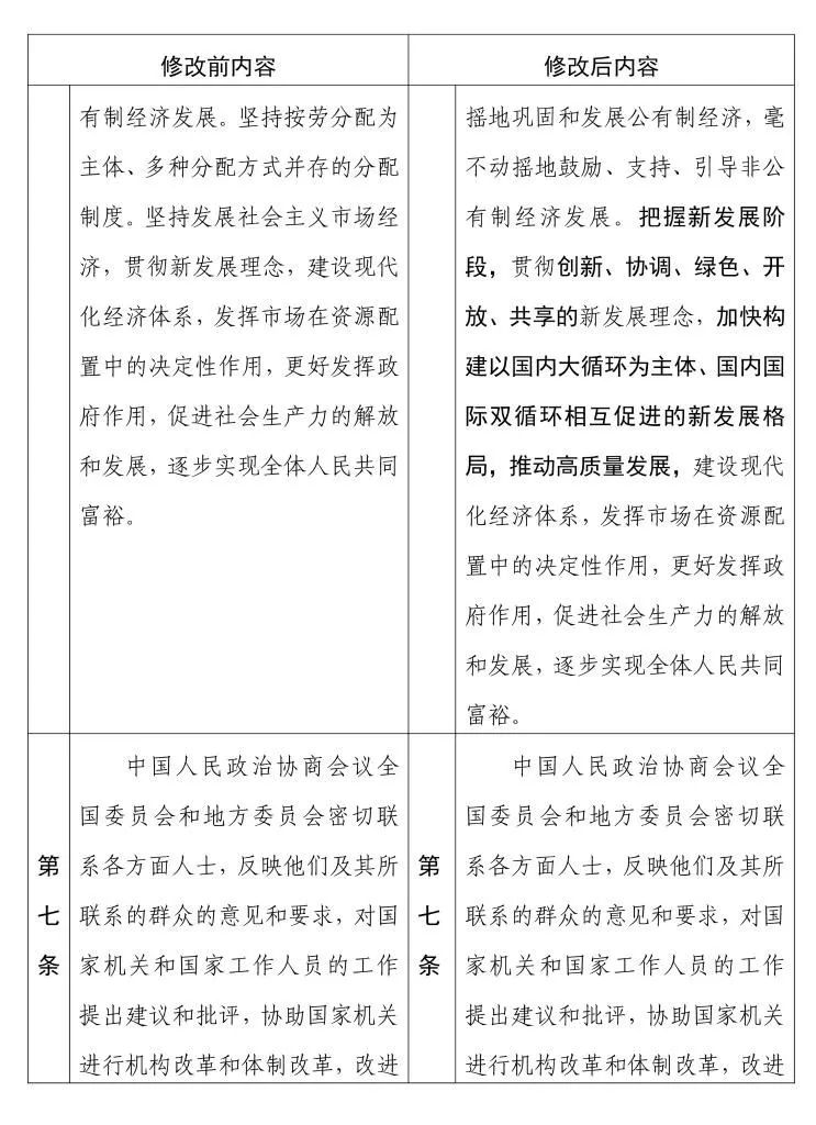
一目了然!中国人民政治协商会议章程修改前后内容对照表
作者:
来源:党委统战部
发布时间:2023-03-21
浏览次数:
1285
© 2017 哈尔滨工程大学党委统战部 地址:哈尔滨市南岗区南通大街145号哈尔滨工程大学主楼626室 邮编:150001 电话:0451-82589621 邮箱:tongzhanbu@hrbeu.edu.cn 管理维护:党委统战部 技术支持:信息化处